
Turning Commitment Into Action
Your campus action council helps turn your president’s civic commitment into action—bringing together students, faculty, and staff to build a culture of dialogue, understanding, and collaboration.
Citizens & Scholars provides hands-on guidance, resources, and ongoing partnership to help each campus bring its Action Plan to life and learn from institutions nationwide.
How the Action Council Works
Each campus forms an action council of 6–8 faculty, staff, administrators, and students who help guide efforts on campus. Members are trusted voices who understand campus culture, know where civil discourse already happens, and have the time and drive to support this work.
The action council lead, designated by the president, serves as the main point of contact for this work.
Action Council Leads At-a-Glance
- Liaison between campus and Citizens & Scholars
- Coordinates meetings and campus planning
- Tracks progress and submits updates
- Connects your campus to the national learning network
What the Action Council Does
The action council helps design and carry out your campus’s action plan. Council members identify high impact opportunities, shape strategies, and champion efforts that strengthen civil discourse, information navigation, and collaborative problem-solving and how these efforts will be measured.
Together, the action council builds connections across departments, supports evaluation, and ensures this work reflects the voices and needs of the entire campus community.
Putting Plans into Action
The action plan ensures that all students—not just those who opt in—have access to civic learning opportunities. The interventions—programs, courses, events, and initiatives—are designed to build motivation, strengthen skills, and create social permission for students to engage in dialogue, navigate information, and solve problems together. Action plans should be revised as campuses learn what works best.
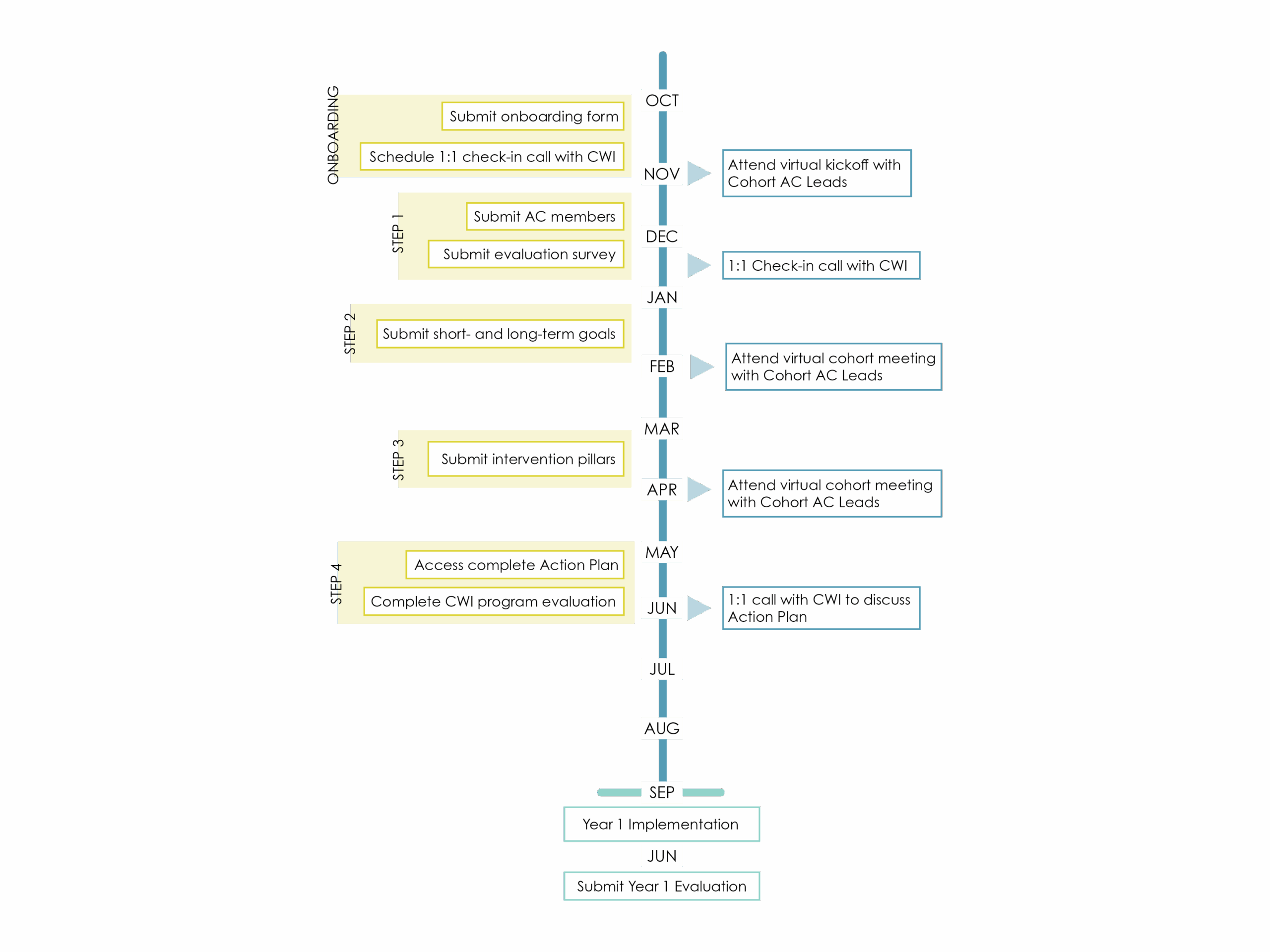
General calendar for incoming Campuswide Immersion institutions.

Measuring What Matters
Each campus administers student surveys, collects data on interventions, and reviews results to track change over time. A preview of the survey is below:

By sharing insights across the College Presidents for Civic Preparedness coalition, campuses contribute to a national learning effort that strengthens civic readiness for all students.
Learn more about Campuswide Immersion.


